Sharp logo
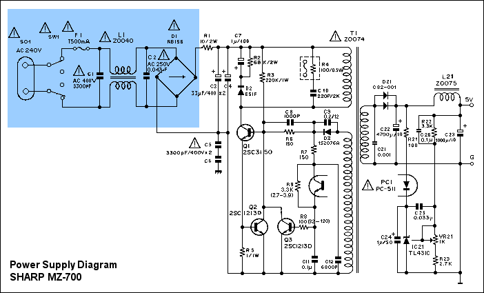
Power Supply Unit 
( MZ-700; schematic diagram )  
Schematic diagram of the MZ-700 Power Supply Unit



Go to the top of this page Home

last updated September 23, 2002
sharpmz@sharpmz.org